深圳市激光智能制造行业协会官网
关于协会
|
入会申请
|
联系我们
深圳市激光智能制造行业协会
邮箱
首页
党建之窗
协会概况
协会简介
组织架构
协会章程
协会领导
专家委员会
标准委员会
研究院
制度管理
联系我们
新闻中心
协会新闻
通知公告
行业资讯
产业动态
政策标规
微视频
企业走访
行业预警
服务平台
行业研究
品牌宣传
科技金融
职业教育
知识产权
产业服务
合作交流
会员中心
协会会员
会员动态
会员活动
入会申请
下载专区
信息公开栏
知识产权
知识产权保护站简介
自律公约
维权渠道
新闻与政策
行业分析报告
预警报告
统计简报
活动通知与新闻
您当前的位置:
首页
>
知识产权
>
行业分析报告
知识产权
知识产权保护站简介
自律公约
维权渠道
新闻与政策
行业分析报告
预警报告
统计简报
活动通知与新闻
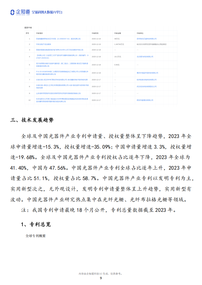
光器件产业分析报告
-
来源:
-
2025-09-24
字体:
小
中
大
45
好文章,需要你的鼓励
上一章
下一章
留言
分享至
留言咨询
微信分享